Michigan dog bite laws are primarily governed by state statutes that determine when a dog owner can be held legally responsible for injuries caused by their animal. The central rule appears in Michigan Compiled Laws § 287.351, which establishes strict liability for dog bites under specific conditions. Additional statutes and court decisions address related issues, including defenses available to owners, comparative fault, filing deadlines, and criminal penalties involving dangerous dogs. Understanding how these statutes operate in real injury cases often requires analysis from an attorney experienced in Michigan dog bite claims.
Quick Summary of Michigan Dog Bite Law
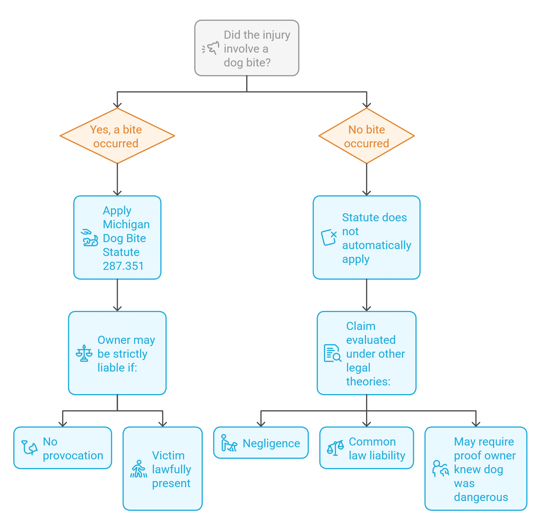
Under Michigan law, a dog owner is generally liable when their dog bites someone without provocation while the person is lawfully on public property or lawfully on private property. This rule is established by Michigan Compiled Laws § 287.351 and applies regardless of whether the dog had shown prior aggression or whether the owner believed the dog was dangerous. The statute applies specifically to bite injuries, although other legal claims may exist when a dog causes harm without an actual bite. Certain defenses, including provocation and unlawful presence, may affect whether liability applies in a particular case.
Statutes Governing Michigan Dog Bite Liability
| Statute | What the Law Covers |
|---|---|
| 287.351 | Strict liability for dog bites without provaction |
| 600.2959 | Reduces damages when the injured person shares fault |
| 600.5805 | Deadline for filing personal injury lawsuits |
| 287.286 | Court hearings for dogs accused of dangerous behavior |
| 287.286a | Court authority to impose safety restrictions on dangerous dogs |
| 287.321 | Criminal liability for owners who knowingly keep dangerous dogs |
| 287.323 | Felony penalties when a dangerous dog causes serious injury or death |
Michigan’s Primary Dog Bite Statute Explained (287.351)
Michigan’s dog bite statute is § 287.351. It provides that when a dog bites a person without provocation while the person is on public property or lawfully on private property, the dog’s owner is liable for the damages suffered. The statute also states that liability applies regardless of the dog’s prior viciousness or whether the owner knew the dog was dangerous. This means the law does not require proof that the owner acted carelessly or failed to control the animal. Instead, responsibility is determined by whether the statutory conditions are satisfied. If those elements are present, the statute imposes liability as a matter of law. Because the rule is defined by statute rather than general negligence principles, courts focus primarily on whether the required legal elements are met rather than on the owner’s conduct before the incident.

How Courts Apply the Legal Elements of Michigan’s Dog Bite Statute
1.) When the Injury Must Be Caused by an Actual Dog Bite
Section 287.351 applies specifically to injuries caused by an actual bite. When a dog causes injury without biting, the strict liability statute does not automatically govern the claim. Instead, courts evaluate non-bite injuries under separate legal principles, including negligence or common law strict liability. In Hiner v. Mojica, the Michigan Court of Appeals clarified that injuries not involving a bite fall outside the statute and may require proof that the owner knew or should have known of the dog’s dangerous tendencies.
2.) How Courts Determine Whether a Victim Provoked the Dog
Whether conduct constitutes provocation is a fact-intensive inquiry. Courts examine the specific circumstances of the incident, including the actions of the injured person and the surrounding environment. Even brief or unintended conduct may be argued as provocation depending on how the evidence is interpreted. Because the statute does not define provocation in detail, judicial interpretation plays a significant role in determining whether this element is satisfied.
3.) Who Qualifies as Lawfully Present Under the Statute
The statute protects individuals who are on public property or who are lawfully on private property. This generally includes invited guests, delivery personnel, service providers, and others who have a legitimate reason to be on the premises. Individuals who are trespassing at the time of the bite typically do not qualify for statutory protection under § 287.351.
4.) How Courts Determine Who Legally Counts as the Dog’s Owner
Liability under the statute is imposed on the dog’s owner. While questions sometimes arise when multiple individuals exercise control over or care for a dog, the statute directs responsibility to the legal owner. Determining ownership may require examining who possesses, harbors, or exercises control over the animal at the time of the incident.
Injuries Covered vs Not Covered Under Michigan Dog Bite Law
Michigan’s dog bite statute, § 287.351, applies specifically to injuries caused by an actual dog bite. When a bite occurs without provocation and while the injured person is lawfully present, the statute imposes liability for damages resulting from that bite regardless of the dog’s prior behavior or the owner’s knowledge of any dangerous tendencies. In these cases, courts focus primarily on whether the statutory elements are satisfied rather than on whether the owner acted negligently.
When a dog causes injury WITHOUT biting, however, the statute does not automatically apply. Injuries caused by a dog knocking someone down, scratching, or otherwise causing harm without a bite must generally be evaluated under different legal principles, such as negligence or common law liability. Michigan courts have recognized this distinction, including in Hiner v. Mojica, which explains that non-bite injuries fall outside the scope of § 287.351 and require proof under separate legal standards.
Legal Defenses Under Michigan Dog Bite Law
Michigan’s dog bite statute, § 287.351, contains two primary limitations that can prevent liability from attaching: provocation and lawful presence. If either condition applies, the statute’s strict liability provision does not govern the claim. These threshold defenses determine whether the statutory framework applies at all, which often shapes how dog bite injury claims work under Michigan law. When an injury does not involve an actual bite, additional legal doctrines outside the statute may control, and defenses recognized under general civil liability principles may become relevant depending on the specific facts and legal theory involved.
Provocation is one of the statute’s express limitations. If the injured person provoked the dog, liability under § 287.351 does not apply. Courts evaluate provocation based on the totality of the circumstances, including the conduct of the injured individual and the surrounding events. Because the statute does not precisely define what conduct qualifies, courts analyze provocation on a case specific basis using the available evidence and reasonable inferences drawn from it.
Lawful presence is the second statutory limitation. The statute applies only when the injured person was on public property or was lawfully on private property at the time of the bite. Individuals who were trespassing or who otherwise lacked a legal right to be present generally do not qualify for statutory protection. When lawful presence cannot be established, the strict liability rule may not apply and the claim may instead be evaluated under broader negligence principles.
Comparative Fault Rules
Even when Michigan’s dog bite statute applies, damages may be reduced under the state’s comparative fault law, § 600.2959. Michigan follows a modified comparative fault system, which means that an injured person’s compensation can be reduced in proportion to their percentage of fault for the incident. This rule applies in civil actions and affects how damages are calculated after liability is established.
Comparative fault does not determine whether liability exists under the dog bite statute. Instead, it affects how much compensation may ultimately be recovered after liability has already been established.
Under § 600.2959, if a court or jury determines that the injured person was partially responsible for the incident, any award of damages is reduced by that percentage. For example, if a person is found 20 percent at fault, total damages are reduced by 20 percent. If the injured person is found to be more than 50 percent at fault, recovery of noneconomic damages, such as pain and suffering, may be barred, although certain economic damages may still be recoverable. In dog-related injury cases, fault often becomes an issue when the facts are disputed. When that happens, courts look closely at the evidence to decide each party’s level of responsibility, much like they do when proving negligence in dog bite cases.
Time Limits to File Dog Bite Claims in Michigan
The time limit for filing a dog bite injury lawsuit in Michigan is generally governed by § 600.5805, which establishes the statute of limitations for personal injury actions. In most cases, this law requires an injured person to file a lawsuit within three years from the date of the injury. If a claim is filed after this deadline expires, courts will typically dismiss the case regardless of its merits, because the statute of limitations controls the legal right to bring a claim rather than whether liability exists.
Although three years is the standard filing period, certain circumstances can affect how the deadline is calculated. Different timing rules may apply in cases involving minors or legally incapacitated individuals, and courts may examine when a claim legally accrues based on the specific facts of the incident. Because filing deadlines are strictly enforced, determining the applicable limitation period is often one of the first legal issues analyzed after a dog bite injury.
Dangerous Dog Laws and Criminal Liability
In addition to civil liability rules, Michigan law includes criminal statutes that apply when a person knowingly keeps a dangerous dog. Sections 287.321 and 287.323 establish circumstances under which a dog may be legally classified as dangerous and when an owner may face criminal responsibility if the animal injures someone. These statutes operate separately from the civil dog bite law and are intended to address public safety rather than compensation for injuries. Under these provisions, criminal liability may arise when:
- a dog has previously shown dangerous behavior, and
- the owner knew or had reason to know of that danger, and
- the dog later causes injury to a person.
If these conditions are met, the owner may face misdemeanor or felony charges depending on the severity of the injury. More serious penalties may apply when a dangerous dog causes serious injury or death. Unlike the civil dog bite statute, which imposes liability based on defined elements, these criminal laws focus on the owner’s knowledge and conduct.

Court Procedures for Dangerous Dogs
Michigan law provides a formal court process for determining whether a dog is dangerous and what measures may be imposed to protect the public. Under §§ 287.286 and 287.286a, a court may hold a hearing when a sworn complaint alleges that a dog has engaged in harmful or threatening behavior, such as biting, attacking, or otherwise posing a risk to people or property. During the hearing, the court evaluates the evidence, including the nature of the incident and the likelihood of future harm, before deciding whether the dog should be legally classified as dangerous.
If a court determines that a dog poses a risk, it may order specific safety measures designed to prevent future incidents. These measures can include confinement requirements, restrictions on how the dog is kept, or other protective conditions. Section 287.322 provides penalties for failing to comply with court-ordered restrictions related to a dangerous dog. These procedural statutes operate separately from civil liability rules and focus on public safety enforcement rather than compensation for injuries.
Additional Civil Claims Beyond the Dog Bite Statute
Michigan’s dog bite statute does not eliminate other legal theories of liability that may apply when a dog causes injury. When an incident falls outside § 287.351, such as when no bite occurs or when a statutory element cannot be proven, an injured person may still pursue compensation under traditional civil law principles. These may include negligence claims or common law liability based on the owner’s knowledge of the animal’s dangerous tendencies. In those situations, liability depends on proving fault or notice rather than relying on the automatic responsibility imposed by the statute.
Michigan courts recognize this distinction between statutory liability and alternative civil claims. In Hiner v. Mojica, the Michigan Court of Appeals explained that injuries caused by a dog without a bite are not governed by the dog bite statute and must instead be evaluated under other legal standards. As a result, even when a claim does not qualify under § 287.351, courts may still consider whether the owner failed to exercise reasonable care or knew the animal posed a risk. This layered framework allows liability to be assessed under different doctrines depending on how the injury occurred.
Relevant Michigan Court Decisions
Michigan courts have interpreted and applied the state’s dog bite and dangerous dog statutes in published appellate decisions. Judicial opinions clarify how statutory language is applied in real cases and help define legal standards that are not fully explained by statute alone.
Hiner v. Mojica, 271 Mich App 604 (2006)
In Hiner v. Mojica, the Michigan Court of Appeals addressed the distinction between injuries caused by a dog bite and injuries caused without a bite. The court explained that Michigan’s dog bite statute applies specifically to bite injuries and does not automatically govern claims involving other types of harm caused by a dog. When an injury occurs without a bite, liability must instead be evaluated under different legal theories, such as negligence or common law liability. This decision reinforces the importance of determining whether a bite occurred when analyzing which legal standard applies.
People v. Janes, 302 Mich App 34 (2013)
In People v. Janes, the Michigan Court of Appeals examined criminal liability involving a dangerous dog. The court analyzed how statutes addressing dangerous animals apply when an owner knows of a dog’s dangerous tendencies and the animal later causes serious injury or death. The decision illustrates how Michigan’s criminal dangerous dog laws operate separately from civil liability rules and how courts evaluate an owner’s knowledge and responsibility under those statutes.
Frequently Asked Questions About Michigan Dog Bite Laws
Is Michigan a one bite rule state?
No. Michigan is not a one bite rule state. Under § 287.351, a dog owner can be held liable the first time their dog bites someone if the victim did not provoke the dog and was lawfully present. The law does not require proof that the owner knew the dog was dangerous.
What counts as provocation in a dog bite case?
Provocation generally refers to conduct that would cause a dog to react aggressively, such as hitting, teasing, or threatening the animal. Michigan law does not precisely define provocation, so courts evaluate it based on the specific facts of each case. Even brief or unintentional actions may be argued as provocation depending on the circumstances.
Can you sue if a dog bites you once?
Yes. Michigan’s dog bite statute allows an injured person to pursue compensation even if the dog has never bitten anyone before. Liability is based on whether the statutory elements are met, not on the dog’s history of aggression.
What if the dog never bit anyone before?
A dog’s lack of prior bites does not prevent liability under Michigan law. Section 287.351 specifically states that an owner may be liable regardless of the dog’s previous behavior or the owner’s knowledge of any dangerous tendencies.
Can a dog owner go to jail if their dog bites someone?
In some situations, yes. Michigan law allows criminal charges when an owner knowingly keeps a dangerous dog that later causes injury or death. Criminal penalties depend on the severity of the harm and the owner’s knowledge of the dog’s dangerous behavior.
How long do you have to file a dog bite lawsuit in Michigan?
In most cases, you have three years from the date of the injury to file a dog bite lawsuit under § 600.5805. Missing this deadline usually means the court will dismiss the claim, even if the case would otherwise be valid.
What if a dog injures you without biting?
If a dog causes injury without biting, the strict liability statute does not automatically apply. Instead, the claim may be evaluated under other legal theories such as negligence or common law liability, which may require proof that the owner knew or should have known the dog posed a risk.
