A hit-and-run accident occurs when a driver causes a crash and leaves the scene without stopping to provide identification or assist injured victims. These accidents can leave victims facing serious injuries, vehicle damage, and uncertainty about who will pay for medical bills, lost wages, and other losses.
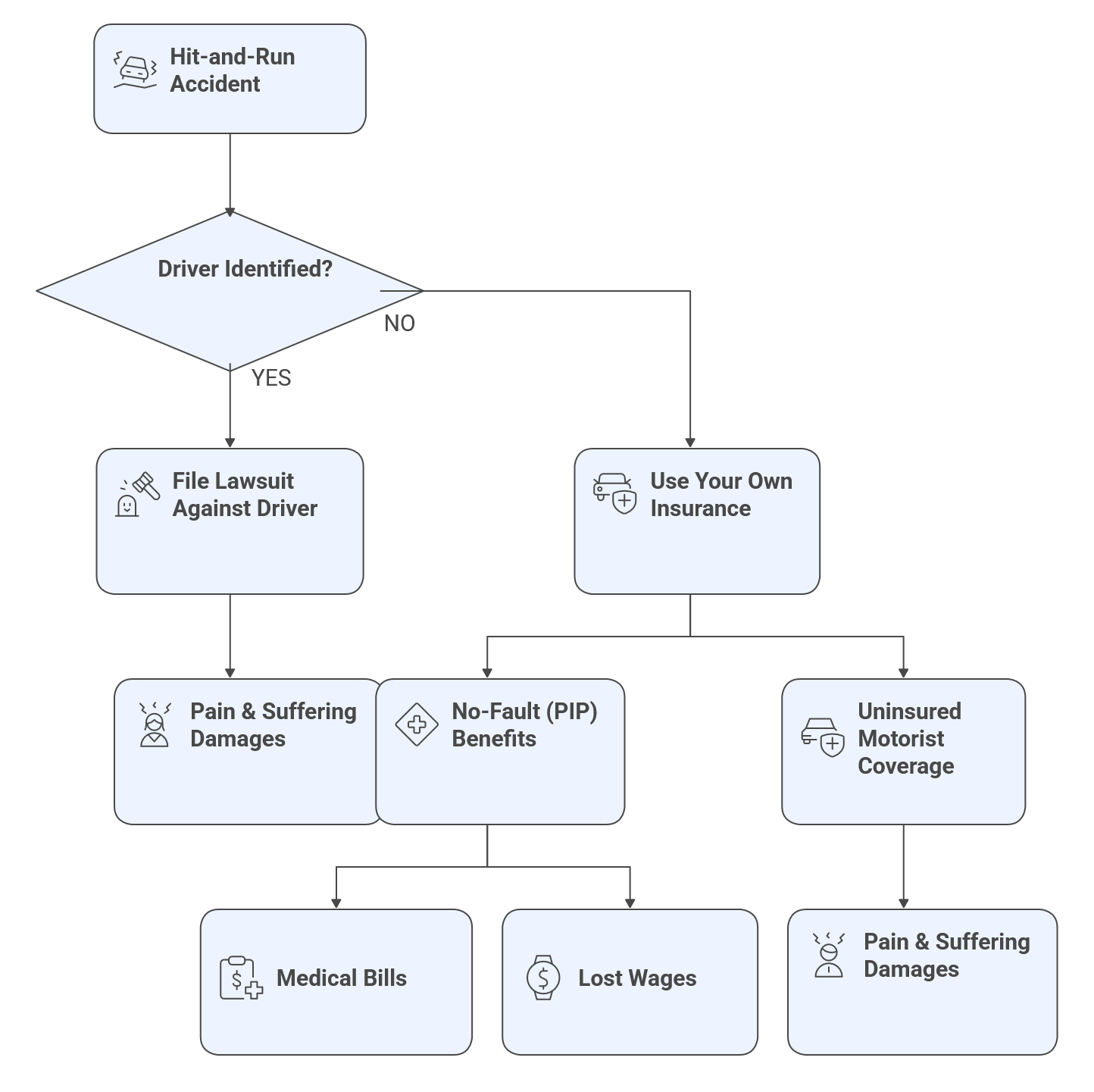
Under Michigan law, leaving the scene of an accident involving injury, death, or property damage is a criminal offense. Even if the driver responsible for the crash is never identified, victims may still have options for recovering compensation through Michigan’s No-Fault insurance system and, in some cases, uninsured motorist coverage.
Understanding how hit-and-run accident claims work in Michigan can help injured victims protect their rights and pursue the financial recovery they may be entitled to after a crash.
Key Takeaways
- Hit and run crashes are illegal. Michigan law requires drivers involved in accidents to stop, provide information, and assist injured victims.
- No Fault benefits still apply. Michigan Personal Injury Protection coverage may still pay medical expenses and lost wages even if the at fault driver is unknown.
- Uninsured motorist coverage matters. UM coverage may allow victims to recover pain and suffering damages when a hit and run driver cannot be identified.
- A lawsuit requires identifying the driver. Victims can only file a negligence lawsuit if the hit and run driver is later located and held responsible.
What Is a Hit-and-Run Accident?
A hit-and-run accident occurs when a driver leaves the scene of a crash without stopping to provide contact information, assist injured victims, or report the accident. These collisions can involve cars, motorcycles, bicycles, pedestrians, and even parked vehicles. In some cases, a hit-and-run is connected to a drunk driving accident, where the driver flees to avoid arrest or criminal consequences.
In Michigan, it is illegal to leave the scene of an accident involving injury, death, or property damage. A driver who flees may face criminal charges, fines, and even jail time. However, many at-fault drivers are never identified, leaving victims unsure how they will recover compensation for medical bills, lost wages, and vehicle damage.
Even if the driver is never found, you may still be eligible for compensation through Michigan’s No-Fault insurance system and, in some cases, uninsured motorist coverage.
Common Reasons Drivers Flee the Scene
A driver leaving the scene of an accident is illegal, but it happens for many reasons. In some cases, drivers panic and make a bad decision in the heat of the moment. In others, they deliberately run to avoid legal consequences. The most common reasons drivers flee after a crash include:
- Driving Without Insurance – Michigan has high insurance costs, and some drivers don’t carry coverage even though it’s required.
- Drunk or Drugged Driving – An intoxicated driver may run to avoid a DUI or other criminal charges.
- Outstanding Warrants or Criminal Activity – Some drivers have active warrants, suspended licenses, or are driving stolen vehicles.
- Fear of Getting in Trouble – Young, inexperienced, or unlicensed drivers may panic and flee, thinking it will prevent legal trouble.
- Hit a Pedestrian or Cyclist – Drivers who hit a pedestrian or bicycle may fear the severity of the accident and take off instead of calling for help.
- Road Rage or Intentional Hit-and-Run – Some hit-and-runs happen on purpose, such as when a driver is involved in a road rage incident or a crime.
Regardless of the reason, leaving the scene of an accident is a crime in Michigan. Even if the driver is never found, you still have legal options to recover compensation.
How to Recover Compensation After a Hit-and-Run in Michigan
Even if the hit-and-run driver is never found, you may still be able to recover compensation. Michigan’s No-Fault insurance system and Uninsured Motorist (UM) coverage can help cover medical bills, lost wages, and other expenses. Many accident victims worry about who will pay for their losses when the at-fault driver flees the scene. The table below outlines the different sources of compensation and whether they apply when the driver is unknown.
| Compensation Source | What It Covers | Applies If the Driver Is Unknown? |
|---|---|---|
| No-Fault Insurance (PIP Benefits) | Medical expenses, lost wages, replacement services | Yes |
| Uninsured Motorist (UM) Coverage | Pain & suffering, excess medical costs, lost wages | Yes (if you have UM coverage) |
| Filing a Lawsuit | Pain & suffering, lost wages, additional damages | No (driver must be identified) |
Most hit-and-run victims can still recover compensation through their own No-Fault benefits or Uninsured Motorist coverage, but a lawsuit is only possible if the driver is found.
What to Do After a Hit-and-Run Accident
A hit-and-run crash can be overwhelming, but taking the right steps can protect your health, strengthen your claim, and improve the chances of identifying the fleeing driver. Follow these steps after a hit-and-run accident:
| Step | What to Do & Why It Matters |
|---|---|
| Check for Injuries | Call 911 immediately if you or anyone else is hurt. Medical records are crucial for your claim. |
| Stay at the Scene & Call the Police | A police report is key for insurance claims and increases the chances of finding the driver. |
| Document the Scene | Take photos of the damage, skid marks, license plate (if visible), and the surrounding area. |
| Look for Witnesses | Witnesses can provide details about the vehicle, driver, or direction they fled. Get their contact info. |
| Check for Surveillance Cameras | Nearby businesses, traffic lights, or doorbell cameras may have captured the accident. |
| Report the Crash to Your Insurance Company | File a No-Fault claim and notify them if you have Uninsured Motorist (UM) coverage. |
| Speak to a Car Accident Lawyer | An attorney can help you maximize compensation and explore all legal options. |
Who Pays for Damages After a Hit-and-Run?
One of the biggest concerns after a hit-and-run accident is who will cover your medical bills, lost wages, and vehicle damage. Even if the driver is never found, you still have options for compensation. Here’s how different types of coverage apply to a hit-and-run accident:

| Compensation Source | What It Covers | Do You Need to Identify the Driver? |
|---|---|---|
| No-Fault Insurance (PIP Benefits) | Medical expenses, lost wages, replacement services | No |
| Uninsured Motorist (UM) Coverage | Pain & suffering, excess medical costs, lost wages | No (if you have UM coverage) |
| Filing a Lawsuit | Pain & suffering, additional damages | Yes (driver must be identified) |
| Mini-Tort Claim | Up to $3,000 for vehicle repairs if the other driver was at fault | Yes (driver must be identified) |
If you have No-Fault insurance, you are automatically covered for medical expenses and lost wages. However, pain and suffering compensation is only available through UM coverage or a lawsuit against the at-fault driver.
Can You Sue After a Hit-and-Run Accident in Michigan?
Whether you can file a lawsuit after a hit-and-run accident usually depends on whether the driver who caused the crash is eventually identified. If law enforcement or investigators locate the fleeing driver, an injured victim may pursue a negligence lawsuit seeking compensation for pain and suffering, excess medical expenses, and lost wages beyond Michigan’s No-Fault limits. Like other Michigan car accident cases, these claims typically require proving that the driver’s negligence caused the crash and that the victim suffered a qualifying serious injury.
When a Hit-and-Run Case Turns Into a Lawsuit In many hit-and-run cases, the ability to file a lawsuit depends entirely on whether the driver is identified after the crash. Police investigations, witness statements, and surveillance footage sometimes lead to the driver being located days or even weeks later. When that happens, the case often shifts from an insurance claim into a traditional negligence lawsuit where fault, damages, and the severity of the injury become central legal issues.
If the driver is never located, a lawsuit against the at-fault motorist usually is not possible because there is no defendant to pursue in court. However, injured victims may still recover compensation through Michigan’s No-Fault insurance system and, if their policy includes it, Uninsured Motorist coverage. These claims can provide benefits for medical expenses, lost wages, and potentially pain and suffering damages depending on the coverage available.
Compensation for Hit-and-Run Victims
A hit-and-run accident can leave you with serious financial and personal losses. Even if the at-fault driver is never caught, you may still be able to recover damages.
Compensation after a hit-and-run depends on the severity of your injuries and the type of coverage you have. Some victims only qualify for No-Fault benefits, while others may be able to seek additional damages through Uninsured Motorist (UM) coverage or a lawsuit. The table below outlines the types of compensation available to hit-and-run accident victims.
| Compensation Type | What It Covers |
|---|---|
| Medical Expenses | Covers hospital visits, surgeries, rehabilitation, prescriptions, and long-term care. |
| Lost Wages | Compensation for income lost due to accident-related injuries. |
| Pain & Suffering | Compensation for physical pain, emotional distress, and mental anguish. |
| Permanent Disability | Financial support for long-term or permanent impairments caused by the accident. |
| Scarring & Disfigurement | Additional damages for visible, life-altering injuries. |
| Wrongful Death Damages | Funeral costs, loss of financial support, and emotional suffering for surviving family members. |
Even without Uninsured Motorist (UM) coverage, Michigan’s No-Fault insurance will still cover medical expenses and lost wages. However, pain and suffering damages require UM coverage or a lawsuit if the driver is identified.
Why Choose The Clark Law Office?
At The Clark Law Office, we handle every case with personalized attention and aggressive representation. Unlike large firms that pass cases off to associates, you’ll work directly with an experienced attorney who genuinely cares about your case. We have a proven track record of securing compensation for hit-and-run victims and won’t let insurance companies take advantage of you. Plus, you pay nothing unless we win. Call us today for a free consultation and let us help you get the compensation you deserve. Learn how hit-and-run cases fit into the broader category of car accident types in our guide to common crash types.
FAQs About Hit-and-Run Accidents in Michigan
What Should I Do If I’m the Victim of a Hit-and-Run Accident?
First, check for injuries and call 911 to report the accident. If possible, gather details about the fleeing vehicle, including the make, model, color, and any visible damage. Speak to witnesses and document the scene with photos. File a police report and notify your insurance company as soon as possible. Consulting with a Michigan hit-and-run accident lawyer can help protect your rights and maximize your compensation.
Can I Get Compensation If the Hit-and-Run Driver Is Never Found?
Yes. Even if the at-fault driver is never identified, Michigan’s No-Fault insurance system allows you to recover compensation for medical bills, lost wages, and other expenses through your Personal Injury Protection (PIP) benefits. If you have Uninsured Motorist (UM) coverage, you may also be able to recover pain and suffering damages.
What If the Hit-and-Run Driver Is Caught?
If the hit-and-run driver is identified, you may be able to file a claim against their insurance company. If they are uninsured, you can sue them directly for damages. A Michigan hit-and-run accident lawyer can help determine the best legal path based on the circumstances of your case.
How Long Do I Have to File a Hit-and-Run Claim in Michigan?
No-Fault PIP claims must be filed within one year of the accident. Uninsured Motorist (UM) claims often have deadlines set by your insurance provider, which may be shorter than Michigan’s standard statute of limitations. Third-party lawsuits against an identified at-fault driver must be filed within three years of the accident.
Will My Insurance Rates Go Up If I File a Hit-and-Run Claim?
Filing a No-Fault claim for a hit-and-run accident should not increase your rates because you were not at fault. However, using Uninsured Motorist (UM) coverage or another optional policy could impact future premiums. An attorney can help you understand your coverage and work to minimize any financial consequences.
Do I Need a Lawyer for a Hit-and-Run Accident Claim?
While not required, hiring a Michigan hit-and-run accident lawyer can significantly improve your chances of receiving full compensation. Insurance companies frequently deny, delay, or reduce payouts for hit-and-run claims. A lawyer will handle negotiations, gather evidence, and ensure you receive the maximum compensation available under Michigan law.
